九游官方网站-九游jiuyou(中国)
网站地图
招采信息
政策法规
站内资讯
首页
公司概况
公司简介
大事记
组织架构
荣誉资质
业务范围
招标采购咨询
工程造价及BIM咨询
项目管理
策划规划咨询
投资咨询(含PPP)
招采信息
招标(采购)公告
结果公告(公示)
项目展示
经典项目
市政工程
机械冶金
政府采购
房建工程
粮油工业项目
政策法规
法律
行政法规
部门规章
地方法规
行政规范性文件
党建文化
党建工作
纪检工作
企业文化
人才建设
人才队伍
人才引进
九游官方网站-九游jiuyou(中国)
首页
公司概况
业务范围
招采信息
项目展示
政策法规
党建文化
人才建设
九游官方网站-九游jiuyou(中国)
首页
>
地方规范性文件
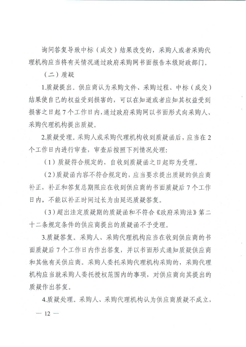
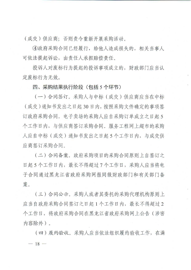
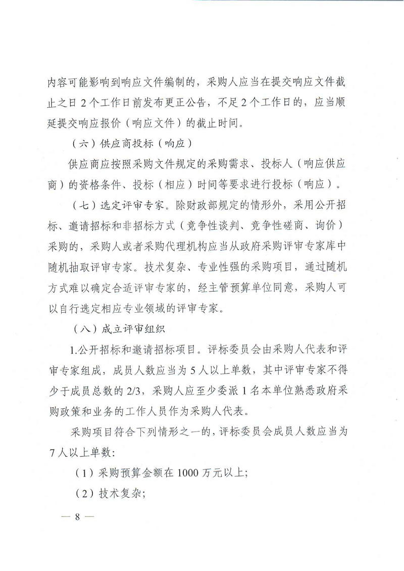
黑龙江省财政厅关于印发《黑龙江省政府采购询问、质疑和投诉办法(试行)》的通知(黑财规〔 2023〕4号)